Россия
Россия
Россия
Россия
Россия
В статье представлена методика риск-ориентированной оценки качества цифровых информационных моделей (ЦИМ), основанная на концепции оценки Семантической Целостности Информационной Модели (СЦИМ) как интегральной характеристики, операционализируемой через расчёт Интегрального Индекса Риска (ИИР). Существующие методы верификации преимущественно сфокусированы на выявлении геометрических коллизий и синтаксических ошибок, оставляя без внимания семантические дефекты, которые приводят к срыву сроков, превышению бюджета и снижению качества строительных проектов. Предлагаемый подход позволяет декомпозировать процесс оценки на этапы семантической идентификации и риск-ориентированной оценки. В основе методики лежит разработанный иерархический классификатор типовых дефектов (КТД) и математическая модель расчета ИИР. Модель использует принцип сублинейного накопления дефектов и концептуальную модель принятия решений «Светофор». Ретроспективный анализ применения методики на реальном объекте капитального строительства доказал ее прогностическую силу: выявление семантических дефектов позволило идентифицировать риск, пропущенный стандартными алгоритмами верификации, предотвратив экономический ущерб в размере 5,1 млн рублей.
семантическая целостность, цифровое моделирование, управление рисками, информационная модель, ИИР, BIM, классификатор дефектов
Введение
Внедрение технологий информационного моделирования (ТИМ) фундаментально меняет процессы архитектурно-строительного проектирования и управления инвестиционно-строительными проектами (ИСП). Ожидалось, что использование ТИМ решит проблему разрозненности данных и позволит минимизировать количество проектных ошибок. На практике же технический заказчик, выполняющий роль управления основными показателями ИСП на этапах проектирования и строительства, сталкивается с системным противоречием: соблюдение директивных сроков проекта вступает в конфликт с необходимостью глубокой верификации данных цифровой информационной модели (ЦИМ).
Анализ современной практики показывает, что подавляющее большинство инструментов автоматизированной верификации, таких, как системы поиска коллизий или проверка на основе правил, фокусируются исключительно на геометрической и формальной синтаксической корректности модели [1-3]. Однако, модель может быть формально корректной, но семантически недостоверной. Например, у элемента может быть заполнен атрибут «Предел огнестойкости», но его значение не соответствует фактическому конструктивному решению. Трансляция таких скрытых семантических дефектов на последующие этапы жизненного цикла генерирует прямые организационно-технологические риски [4-5] и формирует научно-методологический разрыв в управлении данными о строительном проекте на этапах его жизненного цикла.
В связи с этим возникает научная и практическая необходимость перехода от субъективного визуального контроля и синтаксических проверок к формализованной, риск-ориентированной оценке качества ЦИМ. Целью данного исследования является разработка методики количественной оценки семантической целостности цифровой информационной модели (СЦИМ) для поддержки принятия управленческих решений техническим заказчиком (Рис.1)

Рис. 1 Схема методологического разрыва в верификации ЦИМ и роль методики оценки СЦИМ
Материалы и методы
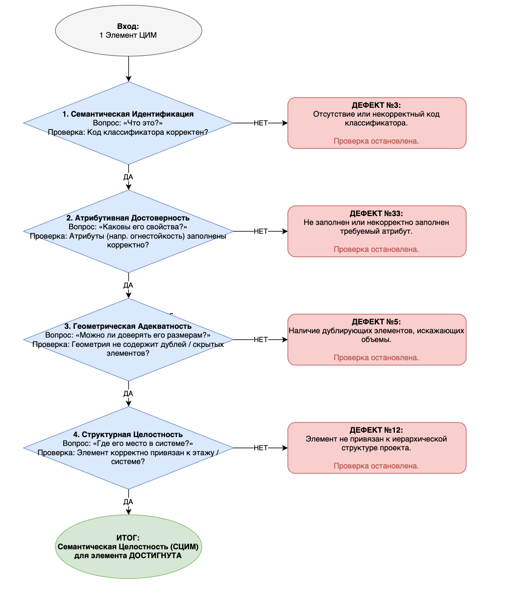
В контексте проводимого исследования под СЦИМ (семантической целостностью информационной модели) понимается комплексная измеримая характеристика качества данных ИМ, отражающая степень их соответствия реальному физическому, проектному и нормативному смыслу. Количественным выражением уровня СЦИМ служит Интегральный Индекс Риска (ИИР), рассчитываемый по методике, описанной ниже. СЦИМ декомпозируется на четыре компонента: семантическая идентификация, атрибутивная достоверность, геометрическая адекватность и структурная целостность (Рис.2).

Рис. 2. Алгоритм определения семантической целостности данных ЦИМ
Разработанная методика оценки реализуется в два последовательных этапа:
- Семантическая идентификация. Идентификация осуществляется путем присвоения классификационного кода соответствующему атрибуту каждого элемента ЦИМ. Классификационные коды при этом заранее известны и должны соответствовать требованиям, предъявляемым к информационной модели. Без однозначной классификации элементов применение автоматизированных проверок невозможно [6]. Для решения этой задачи с требуемой достоверностью применяется ранее разработанный авторами подход к автоматизированной обработке инженерных данных [7-8]. Данный подход базируется на гибридной архитектуре машинного обучения: он включает предварительную фильтрацию элементов ЦИМ по IFC-классам и финальную классификацию с применением большой языковой модели. Алгоритм анализирует агрегированные текстовые описания элементов и автоматически присваивает им машиночитаемые коды из заданного классификатора, тем самым идентифицируя каждый элемент ЦИМ, делая ее пригодной для дальнейшей верификации.
- Риск-ориентированная оценка. Это основной аналитический этап, который выполняется на основе данных. Задача на этом этапе - количественно оценить совокупное негативное влияние дефектов ЦИМ на проект. Результатом этой ступени является расчет ИИР - единого числового показателя, который агрегирует все выявленные и взвешенные дефекты. Именно этот показатель служит объективной и измеримой основой для принятия управленческих решений техническим заказчиком на основе анализируемых данных ЦИМ.
Для проведения риск-ориентированной оценки был подготовлен Классификатор Типовых Дефектов (КТД) информационной модели. В качестве основы для разработки были использованы коммерческие требования (EIR) заказчиков к информационным моделям, стандарты проектных организаций и отчетов об экспертизе ИМ, вследствие чего была сформирована иерархическая структура из 122 уникальных типов дефектов.
Дефекты в КТД сгруппированы не по техническим признакам, а по векторам их влияния на проект: стоимость, сроки и качество. С помощью метода анализа иерархий (МАИ) и формализованного опроса экспертной группы были рассчитаны весовые коэффициенты
для каждой подгруппы дефектов [9]. Подробное описание классификатора типовых дефектов представляется в дальнейших публикациях авторов.
Математически, прямое суммирование весов дефектов приводит к гиперчувствительности модели при росте их количества, поэтому был применен принцип демпфированного (сублинейного) накопления (Рис. 3):

Рис. 3. Сравнительный анализ моделей агрегации риска.
Модель А показывает низкую чувствительность, модель Б - гиперчувствительность, модель В (выбранная) - резкий рост при появлении первых критических дефектов и последующее плавное насыщение
где
— количество выявленных дефектов
— весовой коэффициент
Для приведения значений в интервал [0; 1] используется нормализующая функция с полунасыщением:
(2)
где c — калибровочный коэффициент полунасыщения, определяемый эмпирически
Итоговый риск проекта рассчитывается как взвешенная сумма трех векторов:
(3)
Интерпретация полученного значения
Пороговые значения для модели «Светофор» (Порог 1 и Порог 2) устанавливаются техническим заказчиком на этапе внедрения методики. В рамках экспериментального апробирования на объекте «Производственный комплекс» пороги были определены экспертным путём на основе анализа ретроспективных данных по 12 завершённым проектам:
- Порог 1 = 0,65 (соответствует 65% ИИР) — граница между «Зоной неопасных рисков» и «Зоной допустимых рисков»;
- Порог 2 = 0,80 (80% ИИР) — граница перехода в «Зону опасных рисков».
Калибровочный коэффициент c в формуле (2) рассчитывался эмпирически методом минимизации среднеквадратичного отклонения между прогнозной и фактической материализацией рисков по выборке из 8 проектов. Полученное значение: c = 2,25. Для новых проектов рекомендуется рекалибровка коэффициента по мере накопления данных.
Таблица 1
Концептуальная модель «Светофора» при расчете значений ИИР
|
Зона риска |
Условие (ИИР) |
Оценка качества ЦИМ |
Уровень риска для проекта |
Управленческое решение |
|
Зона неопасных |
ИИР < Порога 1 |
Качество ЦИМ признается высоким, |
Риски для проекта минимальны. |
«ПРИНЯТЬ» - согласовать ЦИМ |
|
Зона |
Порог 1 ≤ ИИР < Порога 2 |
В ЦИМ присутствуют дефекты, |
Риски требуют внимания, |
«ПРИНЯТЬ С ЗАМЕЧАНИЯМИ», сформировав реестр дефектов |
|
Зона |
ИИР ≥ Порога 2 |
Качество ЦИМ является неудовлетворительным. |
Недопустимый уровень риска для стоимости, |
«ОТКЛОНИТЬ» - вернуть на доработку |
Результаты
Для экспериментальной проверки прогностической силы методики был проведен ретроспективный анализ данных реального объекта капитального строительства (Производственный комплекс). Реализация данного объекта сопровождалась зафиксированными отклонениями: превышением бюджета на 15,4 млн руб. и срывом сроков на 85 дней из-за ошибок в рабочей документации.
Было смоделировано два сценария оценки архивной ЦИМ, выданной «в производство работ»:
1. Сценарий А: Стандартный подход – комплекс правило-ориентированных проверок информационной модели согласно принятым на проекте требованиям.
2. Сценарий Б: Применение предложенной методики с предварительной оценкой СЦИМ и расчетом ИИР.
В Сценарии А идентифицировано 131 тип дефектов. Итоговый ИИР составил 75,89%. Согласно модели «Светофор», это значение попадает в зону допустимых рисков, что ошибочно сигнализирует о приемлемом качестве документации и допускает ее передачу на стройплощадку.
В Сценарии Б было выявлено 138 дополнительных типов скрытых дефектов, нераспознанных ранее из-за отсутствия классификационных кодов или значений атрибутов, вследствие чего элементы ЦИМ не попадали в правило-ориентированные проверки. Данное значение уверенно превысило критический порог (80%). установленный для эксперимента и перевело статус модели в зону опасных рисков.
Детализированный анализ с применением принципа Парето показал, что в Сценарии Б ключевой вклад в риск внесла подгруппа дефектов «Пересечение конструкций: КР Вертикальные vs. КР Лестницы».

Рис. 4. Карта рисков: Распределение дефектов по сценариям верификации. По оси абсцисс – Влияние на вектор стоимости, по оси ординат – вероятность рискового события ИИРср
Контент-анализ строительной переписки подтвердил, что именно эти семантические дефекты материализовались на площадке, потребовав демонтажа и переделки плиты пола. Экономический эффект от применения разработанной методики при её гипотетическом внедрении до начала строительно-монтажных работ мог бы составить 5,1 млн рублей.
Обсуждение
Результаты исследования подтверждают, что традиционные методы синтаксической верификации подвержены эффекту «мусор на входе — мусор на выходе» (от англ. Garbage In, Garbage Out). Если геометрия элемента условна, а атрибутивный состав неполон, система правило-ориентированных синтаксических проверок не фиксирует ошибку нормативного соответствия, так как не может интерпретировать данные. Введение метрики СЦИМ решает эту проблему, блокируя возможность проведения аналитики на некачественных данных.
Важным аспектом является использование функции сублинейного накопления в математической модели ИИР. В отличие от простого суммирования, которое подавляет влияние редких критических дефектов за счет множества мелких, корень квадратный из количества ошибок адекватно отражает реальную картину управления: первый дефект создает коллизию и потребность в переделке, тысячный дефект того же типа увеличивает объем работы, но не меняет ее сущности.
Ограничением предложенного метода является зависимость от экспертно заданных весов W в матрице рисков. Однако гибкость методики позволяет техническому заказчику калибровать профиль риска проекта в зависимости от текущих стратегических приоритетов. В дальнейших исследованиях целесообразно рассмотреть динамическое изменение весовых коэффициентов в зависимости от стадии жизненного цикла объекта.
Заключение
Разработанная методика риск-ориентированной оценки семантической целостности цифровой информационной модели позволяет техническому заказчику перейти от субъективного и трудоемкого визуального контроля к формализованному управлению качеством проектирования. Доказано, что рассчитанный на основе предложенной методики ИИР является адекватным предиктором организационно-технологических рисков и может служить количественной мерой СЦИМ. Внедрение программного прототипа методики в среду общих данных (СОД) обеспечивает раннее выявление критических проектных ошибок, системно снижая вероятность трансляции дефектов на этап строительно-монтажных работ и минимизируя непредвиденные финансовые и временные затраты.
1. Волков, С. А. Формирование списков правил для верификации информационных моделей строительных объектов Часть I / С. А. Волков, Е. В. Макиша // Инженерный вестник Дона. – 2018. – № 4(51). – С. 121. – EDN ZWGUBI.
2. Анализ корректности работы экспертной cистемы Allcheck в программной среде Allplan / С. А. Сербин, П. О. Дедюхин, О. В. Машкин, А. Г. Запрудин // Проблемы безопасности строительных критичных инфраструктур Safety2020 : Сборник статей VI Международной конференции, Екатеринбург, 05–06 ноября 2020 года. – Екатеринбург: Уральский федеральный университет имени первого Президента России Б.Н. Ельцина, 2021. – С. 265-276. – EDN HEXUEO.
3. Sacks R., Eastman C.M., Lee G., Teicholz P.M. BIM handbook: a guide to building information modeling for owners, managers, designers, engineers and contractors. — Third edition. — Hoboken, New Jersey: Wiley, 2018. — 659 p.
4. Кузьмина, Т. К. Моделирование во времени процедур на этапе подготовки объекта к строительству. Построение базовой организационно-управленческой модели / Т. К. Кузьмина, П. В. Большакова, Д. Д. Зуева // Инженерный вестник Дона. – 2021. – № 5(77). – С. 414-423. – EDN UMURSY.
5. Лапидус, А. А. Риск-ориентированный строительный контроль технического заказчика / А. А. Лапидус, А. Н. Макаров, Р. В. Волков // Строительное производство. – 2022. – № 2. – С. 2-5. – DOIhttps://doi.org/10.54950/26585340_2022_2_2. – EDN QENIOE.
6. Koo B., Jung R., Yu Y., Kim I. A geometric deep learning approach for checking element-to-entity mappings in infrastructure building information models // J. Comput. Des. Eng. – 2020. – Т. 8. – С. 239–250. DOI: https://doi.org/10.1093/jcde/qwaa075
7. Практическая реализация и сравнение методов автоматизации обработки данных информационных моделей строительных объектов / М. Г. Феттер, М. М. Железнов, С. Д. Казаков, Р. В. Осташев // Перспективы науки. – 2025. – № 4(187). – С. 113-117. – EDN RPXXKE.
8. Методологические основы автоматизированной обработки инженерных данных информационных моделей строительных объектов / М. И. Железнов, Л. А. Адамцевич, Б. Е. Монахов [и др.] // Строительное производство. – 2025. – № 2. – С. 70-76. – DOIhttps://doi.org/10.54950/26585340_2025_2_70. – EDN NDZPIU.
9. Зацаринный, А. А. О применении экспертных методов при оценке эффективности и качества информационных систем / А. А. Зацаринный, Ю. С. Ионенков // Системы и средства информатики. – 2022. – Т. 32, № 2. – С. 47-57. – DOIhttps://doi.org/10.14357/08696527220205. – EDN NJDPAY.
10. Ходыревская, С. В. Особенности оценки рисков в строительной организации / С. В. Ходыревская // Стандарты и качество. – 2022. – № 5. – С. 62-67. – DOIhttps://doi.org/10.35400/0038-9692-2022-5-81-22. – EDN GLUXAE.
11. Volkov, S. A., & Makisha, E. V. (2018). Formirovanie spiskov pravil dlya verifikatsii informatsionnykh modeley stroitel'nykh ob"ektov. Chast' I [Formation of rule sets for verification of building information models. Part I]. Inzhenernyy vestnik Dona, (4(51)), 121. EDN ZWGUBI.
12. Serbin, S. A., Dedyukhin, P. O., Mashkin, O. V., & Zaprudin, A. G. (2021). Analiz korrektnosti raboty ekspertnoy sistemy Allcheck v programmnoy srede Allplan [Analysis of the correctness of the Allcheck expert system in the Allplan software environment]. In Problemy bezopasnosti stroitel'nykh kritichnykh infrastruktur Safety2020 (pp. 265-276). Ekaterinburg: Ural Federal University. EDN HEXUEO.
13. Sacks, R., Eastman, C. M., Lee, G., & Teicholz, P. M. (2018). BIM handbook: A guide to building information modeling for owners, managers, designers, engineers and contractors (3rd ed.). Hoboken, NJ: Wiley. DOI: https://doi.org/10.1002/9781119287568
14. Kuz'mina, T. K., Bol'shakova, P. V., & Zueva, D. D. (2021). Modelirovanie vo vremeni protsedur na etape podgotovki ob"ekta k stroitel'stvu. Postroenie bazovoy organizatsionno-upravlencheskoy modeli [Time-based modeling of procedures at the stage of construction preparation. Building a basic organizational and management model]. Inzhenernyy vestnik Dona, (5(77)), 414-423. EDN UMURSY.
15. Lapidus, A. A., Makarov, A. N., & Volkov, R. V. (2022). Risk-orientirovannyy stroitel'nyy kontrol' tekhnicheskogo zakazchika [Risk-oriented construction control of the technical customer]. Stroitel'noe proizvodstvo, (2), 2-5. https://doi.org/10.54950/26585340_2022_2_2 EDN QENIOE.
16. Koo, B., Jung, R., Yu, Y., & Kim, I. (2020). A geometric deep learning approach for checking element-to-entity mappings in infrastructure building information models. Journal of Computational Design and Engineering, 8, 239–250.
17. Fetter, M. G., Zheleznov, M. M., Kazakov, S. D., & Ostashev, R. V. (2025). Prakticheskaya realizatsiya i sravnenie metodov avtomatizatsii obrabotki dannykh informatsionnykh modeley stroitel'nykh ob"ektov [Practical implementation and comparison of methods for automating data processing of building information models]. Perspektivy nauki, (4(187)), 113-117. EDN RPXXKE.
18. Zheleznov, M. I., Adamtsevich, L. A., Monakhov, B. E., et al. (2025). Metodologicheskie osnovy avtomatizirovannoy obrabotki inzhenernykh dannykh informatsionnykh modeley stroitel'nykh ob"ektov [Methodological foundations of automated processing of engineering data for building information models]. Stroitel'noe proizvodstvo, (2), 70-76. https://doi.org/10.54950/26585340_2025_2_70 EDN NDZPIU.
19. Zatsarinnyy, A. A., & Ionenkov, Yu. S. (2022). O primenenii ekspertnykh metodov pri otsenke effektivnosti i kachestva informatsionnykh sistem [On the application of expert methods for assessing the efficiency and quality of information systems]. Sistemy i sredstva informatiki, 32(2), 47-57. https://doi.org/10.14357/08696527220205 EDN NJDPAY.
20. Khodyrevskaya, S. V. (2022). Osobennosti otsenki riskov v stroitel'noy organizatsii [Features of risk assessment in a construction organization]. Standarty i kachestvo, (5), 62-67. https://doi.org/10.35400/0038-9692-2022-5-81-22 EDN GLUXAE.




