ООО Научно-проектный центр "Развитие города" (генеральный директор)
Россия
ООО НПЦ «Развитие города» (отдел транспортного и инженерного обеспечения территории, начальник отдела)
Россия
УДК 69.052 Подъездные пути к строительной площадке. Дороги с твердым покрытием. Временные дороги
Реализация комплексов объектов капитального строительства представляет собой сложную систему, объединяющую множество связанных между собой участников инвестиционно-строительного процесса, а также состоящую из ряда факторов, влияющих на принятие решений при необходимости своевременного и синхронного обеспечения их необходимой инфраструктурой, включая транспортную, инженерную и социальную. В современных условиях развития такого мегаполиса, как Москва, с учетом одновременной реализации множества городских программ и ограниченности городского бюджета, ключевым становится вопрос очередности строительства тех или иных объектов. Приоритеты реализации объектов транспортной инфраструктуры выстраиваются на основе решения наиболее актуальных и важных на данный момент транспортных задач, стоящих как перед городом при развитии определенных городских территорий, так и перед инвесторами и застройщиками, одной из целью которых является обеспечение привлекательности проектов недвижимости для новых жителей. Жизненный цикл объектов строительства, как транспортной инфраструктуры, так и капитальных сооружений, включая комплексную жилую застройку, подвержен влиянию нестабильных факторов, включая экономические, правовые и социальные аспекты. Особое внимание в рамках данной работы уделено проблемам, возникающим при возведении объектов капитального строительства и обеспечивающих их объектов улично-дорожной сети при отсутствии заблаговременно разработанных проектов планировки территории, что может повлечь возникновение проблемных вопросов, связанных с перегрузкой существующей улично-дорожной сети. По результатам работы были описаны основные факторы, влияющие на принятие решения при определении необходимости и целесообразности реализации участков улично-дорожной сети для новой застройки, а также установлены основные методы, которые могут быть применены для решения вопроса определения приоритетности строительства объектов улично-дорожной сети в условиях ограниченного финансирования, в том числе ранжирования данных объектов. По результатам анализа данных факторов и методов, а также на основании построения бизнес-модели, были сформулированы основные выводы о необходимости всестороннего внедрения информационно-аналитических систем для комплексной проработки этих факторов и рисков для каждого отдельного комплекса объектов капитального строительства.
жизненный цикл, улично-дорожная сеть, транспортная инфраструктура, комплексная застройка, строительство
Введение
В настоящее время при изучении развития городов все большее значение имеет своевременное обеспечение застройки всей необходимой инфраструктурой, включая транспортную. Это связано с возрастающими требованиями к качеству жизни населения, необходимостью обеспечения доступности жителей от мест проживания до центров притяжения, которыми могут быть как станции метро, так и объекты социальной инфраструктуры. Дополнительно стоит отметить увеличение объемов застройки, как за счет постепенно повышающейся этажности жилых и нежилых объектов, так и за счет реализации крупных градостростроительных проектов, таких, как, например, программа реновации или программа комплексного развития территории (КРТ) [1].
На основе анализа российской и зарубежной нормативной базы, научных публикаций и практики строительства объектов, а также сложившейся практики реализации комплексов объектов капитального строительства, определены ключевые факторы, влияющие на необходимость и приоритетность их реализации для обслуживания комплексов капитального строительства.
Решение подобных задач возможно различными методами. При этом следует учитывать, что одновременная реализация всех проектов невозможна, поскольку и городские администрации, и инвесторы, как правило, сталкиваются с ограниченностью финансирования. В связи с этим возникает необходимость в ранжировании проектов развития транспортной инфраструктуры, то есть в определении приоритетов для строительства [2].
Материалы и методы
На основании изучения нормативной документации, российского и зарубежного опыта, а также сценариев развития потребности комплексов объектов капитального строительства в участках улично-дорожной сети, были проработаны и выбраны методы исследования, которые могут быть применены для выработки методологии определения необходимых к реализации объектов улично-дорожной сети.
В работе использовались общие методы (анализ, сравнение, обобщение, классификация, моделирование) и частные методы (эксперимент, описание, интервью). Метод анализа применялся для изучения свойств, структуры и характеристик объектов капитального строительства, таких как адрес, застройщик, сроки ввода и технико-экономические показатели. Метод сравнения позволил выявить общие и различные признаки у комплексов объектов капитального строительства, доступных для исследования. Метод моделирования применялся для построения связей между объектами транспортной инфраструктуры и комплексами строительства. Использовались событийные цепочки процессов (EPC), которые позволяют визуализировать процессы и выявлять ключевые проблемы. Частные методы, такие как интервью с застройщиками и анализ пространственных данных с использованием ГИС, помогли оценить текущее состояние транспортной инфраструктуры и спрогнозировать ее развитие [3].
На первом этапе выполнения данного исследования была проработана существующая нормативная документация в части разработки и утверждения ППТ (статья 45 ГрК РФ), проекты планировки территории, содержащие сведения по ряду крупных комплексов объектов капитального строительства, а также практика, сложившаяся на сегодняшний день в городе Москве, при реализации комплексов объектов капитального строительства. При проведении исследования были рассмотрены комплексные застройки, реализуемые в городе Москве за последние 5 лет, общая площадь ввода каждой из которых превышает 500 тыс.кв.м.
Жизненный цикл, как объектов капитального строительства, так и объектов обеспечивающих их объектов транспортной инфраструктуры, начинается с этапа предпроектной проработки. Наиболее предпочтительным с точки зрения синхронизации жизненных циклов ОКС и транспортной инфраструктуры, является вариант, когда на территорию заблаговременно разработан территориальный проект планировки, с детальным планом реализации, содержащий сведения обо всей необходимой инфраструктуре, включая транспортное обеспечение.
При условии, когда мероприятия по развитию транспортной инфраструктуры предусмотрены к выполнению силами Инвестора, на данном этапе может возникнуть проблемный вопрос, связанный с неисполнением Инвестором обязательств [4]. При разработке транспортного обслуживания жилого микрорайона в составе проектов планировки территории должны быть детализированы проектные решения, принятые в составе генерального плана. При подготовке проектной документации должны быть реализованы проектные решения, принятые в составе проекта планировки. На этой стадии может уточняться структура местных транспортных и пешеходных связей для обслуживания жилых территорий [5].
Также следует отметить, что при реализации мероприятий ППТ силами инвестора, нередко возникают проблемные вопросы, связанные с земельно-имущественными отношениями, проблемами изъятия земельных участков у сторонних землепользователей, а также, в случае освоения территории, подлежащей застройке сразу несколькими инвесторами, не всегда имеется возможность однозначной трактовки пропорций, в которых инвесторы должны поделить обязательства по реализации инфраструктурных объектов, в том числе возводимых объектов улично-дорожной сети.
В случае, если рассматриваемые мероприятия по развитию транспортной инфраструктуры предусмотрены планом реализации ППТ за счет средств городского бюджета, нередко возникает вопрос срочности и целесообразности его реализации, в связи с тем, что в условиях ограниченного бюджета, реализация должна осуществляться по наиболее необходимым объектам в первую очередь. При отсутствии необходимого анализа, возможно возникновение проблемных вопросов, связанных с отсутствием реализации жизненных циклов объектов капитального строительства и транспортной инфраструктуры, вследствие которых по наиболее значительным с точки зрения вводимых объемов и сроков ввода будет выявляться отставание в части их транспортного обеспечения. При другой негативной ситуации, напротив, объекты улично-дорожной сети могут быть построены до завершения строительно-монтажных работ по застройке, что приведет повышенному износу, а также, в отдельных случаях, к разрушению выполненных объемов работ вследствие ненормативной эксплуатации дорожного полотна строительной техникой, что приведет к негативным экономическим последствиям в виде «бросовых» затрат.
Также имеются случаи, когда комплексные застройки реализуются без разработки ППТ, на основании оформленных Градостроительных планов земельного участка. В таком случае, транспортное обслуживание реализованных объектов капитального строительства осуществляется только посредством существующей улично-дорожной сети, при этом необходимо понимать, имеется ли запас пропускной способности существующей УДС, достаточный для того, чтобы принять на себя нагрузку в виде новой комплексной застройки. В таком случае, для решения проблемного вопроса может понадобиться разработка нового линейного объекта уже после начала осуществления освоения территории для строительства застройки. Основная особенность и в то же время проблема при формировании земельного участка под линейный объект заключается в большой его протяженности и прохождения по значительному количеству земельных участков, находящихся на разных категориях земель, на разных правах пользования (собственность, аренда, постоянное (бессрочного) пользование и т. п.)
Долгий процесс разработки и утверждения документации, а также значительная протяженность линейных объектов, повышают риск возникновения новых недвижимых объектов, расположение которых несовместимо с проектируемым линейным объектом. Постановка земельных участков на государственный кадастровый учет для размещения линейных объектов возможна только на основании одобренного проекта межевания территории в документации по планировке территории [6].
Основная особенность и в то же время проблема при формировании земельного участка под линейный объект заключается в большой его протяженности и прохождения по значительному количеству земельных участков, находящихся на разных категориях земель, на разных правах пользования (собственность, аренда, постоянное (бессрочного) пользование и т. п.) [7,8].
Во избежание вышеуказанных негативных факторов, необходима всесторонняя проработка вопроса синхронизации жизненных циклов объектов капитального строительства и транспортной инфраструктуры на этапах от предпроектной проработки до завершения строительно-монтажных работ.
Основными факторами, влияющими на слабую или отложенную обеспеченность улично-дорожной сети и транспортная доступности в жилищном строительстве являются:
– значительные масштабы страны;
– высокая стоимость строительства и эксплуатации улично-дорожной сети;
– неоднородность и дисгармония существующей жилой застройки;
– отсутствие готовых площадок, обеспеченных транспортной и инженерной инфраструктурой [9].
На втором этапе исследования, для наиболее точного построения цепочки событий и выявления основных сущностей при проработке возможных проблемных вопросов, при проведении исследования были построены диаграммы процессов с применением нотации EPC. EPC (Event-Driven Process Chain) — это графическая нотация для моделирования бизнес-процессов. Её основная идея заключается в том, что процесс описывается как последовательность событий и функций, которые эти события инициируют. Основным правилом построения корректных EPC-диаграмм является принцип строгого чередования событий и функций. Данное требование обеспечивает семантическую целостность модели и однозначность ее интерпретации [10,11].
На третьем этапе были исходя из имеющейся практики и по итогам интерпретации построенной модели, были сделаны выводы, а также сформулированы основные факторы, а также проблемные вопросы, влияющие на принятие решения при решении вопроса о необходимости и приоритетности строительства объектов транспортной инфраструктуры для новой застройки.
Результаты
На каждом из этапов жизненного цикла реализации комплексов объектов капитального строительства, существуют факторы, влияющие на синхронизацию сроков их реализации со сроками реализации объектов транспортной инфраструктуры, необходимых для их транспортного обеспечения, в частности со сроками строительства улично-дорожной сети. На основании анализа более, чем 100 территорий застройки, по итогам проработки проблематики, обозначенной в рамках интервью с застройщиками, а также подтвержденной по результатам проведения совещаний в Департаменте градостроительной политики города Москвы, сформированы факторы, способные оказать негативное влияние на процесс обеспечения объектов жилого и нежилого назначения транспортной инфраструктурой.
Далее представлены основные установленные факторы, влияющие на принятие решения о целесообразности и приоритетности выделения финансирования на реализацию объектов транспортной инфраструктуры.
Эти факторы условно можно разделить по следующим признакам:
1) Функциональные:
- по функциональному назначению ОКС, для которых требуется реализация объекта транспортной инфраструктуры;
2) Финансовые:
- по виду источника финансирования объектов капитального строительства, для которых требуется реализация объекта транспортной инфраструктуры, а также источнику финансирования объекта транспортной инфраструктуры, предусмотренному существующим планом реализации, разработанному в рамках ППТ;
- гарантии финансового обеспечения.
3) Организационно-технологические:
- по стадии готовности объекта либо комплекса объектов капитального строительства, для которых планируется реализация объекта транспортной инфраструктуры;
- по срокам строительства объекта/комплекса, для которого планируется реализация транспортной инфраструктуры;
- связанность технологическая;
- связанность во времени;
4) Социальные:
- по социальной значимости [12].
Опираясь на вышеуказанный состав групп факторов, можно принимать решение о необходимости и целесообразности выделения финансирования и обеспечения реализации объектов транспортной инфраструктуры для комплексов объектов капитального строительств во избежание проблемных вопросов, связанных с их транспортным обеспечением.
Основные типы проблемных вопросов возникают в связи с отсутствием синхронизации жизненных циклов строительства объектов застройки и транспортных мероприятий, их обеспечивающих. Чаще всего, задача обеспечения синхронизации данных жизненных циклов возникает в случаях, когда:
- Проект планировки территории разработан, при этом городом не предусмотрены мероприятия по развитию УДС;
- Проект планировки территории разработан, инвестор отказывается от реализации своих обязательств в рамках мероприятий по развитию УДС;
- Проект планировки территории разработан, сроки реализации УДС отстают от сроков реализации объектов застройки;
- Реализация УДС требуется при отсутствии заблаговременно разработанного проекта планировки территории.
Для обеспечения контроля и координации своевременного решения каждой из вышеуказанных ситуаций, необходимо участие органов исполнительной власти на городском уровне, начиная от заблаговременного выявления проблемных вопросов, которые могут привести к экономическим проблемам и социальной напряженности, утверждением необходимой градостроительной документации и надзором за осуществлением строительно-монтажных работ. В свою очередь, для оперативного и качественного исполнения государственными структурами своих функций, необходимо наличие современных информационно-аналитических инструментов, основанных на алгоритмах и методологии, учитывающих максимально возможное количество факторов и рисков, связанных с обеспечением транспортной доступности возводимых комплексов ОКС.
По итогам и анализа исходной информации были выявлены ключевые проблемы, препятствующие эффективному обеспечению объектов капитального строительства транспортной инфраструктурой, к которым относятся:
- Несогласованность сроков. Часто возникает рассогласованность графиков ввода объектов капитального строительства и сроков выполнения городом работ по развитию улично-дорожной сети.
- Неопределенность обязательств инвесторов. Многие «несистемные» инвесторы зачастую не имеют четкого понимания своих обязательств по развитию транспортной инфраструктуры на осваиваемых территориях. Основная причина этой проблемы — в составе утверждаемых материалов проектов планировки территории плана реализации. Как следствие, инвестор при старте проекта не всегда осознает полный объем необходимых работ по развитию транспортной инфраструктуры для своей застройки.
- Принимая во внимание выявленные факторы, а также определение основных методов, необходимых для проведения качественного и объективного исследования, рассматриваемого вопроса, а также по итогам анализа проблемных вопросов обеспечения комплексов ОКС транспортной инфраструктурой, рассмотренных в данной главе, построена модель принятия решения о необходимости строительства объектов транспортной инфраструктуры.
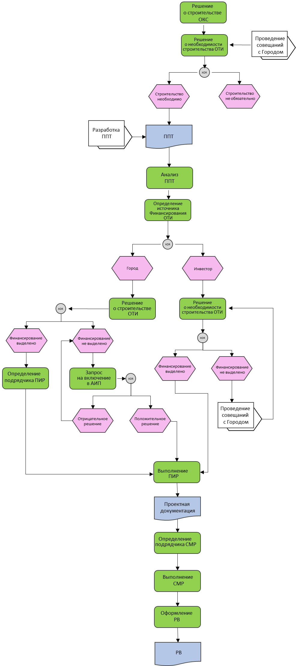
- Нотация EPC метода моделирования бизнес-процессов была применена в ходе произведенного исследования для построения и наглядного отображения фрагмента жизненного цикла объекта транспортной инфраструктуры, от разработки проекта планировки территории до фактического ввода ОКС
- Далее, на рисунке 1, приведена событийная диаграмма (модели) процесса принятия решения о необходимости реализации объекта транспортной инфраструктуры для обеспечения рассматриваемой застройки.

Рис. 1. Событийная диаграмма модели принятия решения
Также по итогам принятия решения о строительстве объектов транспортной инфраструктуры, к ранее рассмотренным фактором следует добавить риски, возникающие на каждой стадии создания объекта, а также дополнительно возникающие факторы:
1. Планирование
Планирование размещения объектов капитального строительства требует комплексного анализа множества факторов, включая транспортную доступность, плотность застройки, существующую инфраструктуру и экономическую целесообразность. Оптимальный выбор локации позволяет минимизировать затраты на транспортное обеспечение, избежать перегрузки улично-дорожной сети и создать комфортные условия для жителей и предприятий.
2. Предпроектная стадия
На предпроектном этапе возникают временные и организационные риски, связанные с разработкой градостроительной документации:
- Существенные временные затраты на разработку проекта планировки территории, включая сбор исходных данных, моделирование транспортных потоков и согласования с заинтересованными сторонами;
- Возможные корректировки проектной документации при необходимости разработки линейного проекта планировки территории, если территориальный проект планировки отсутствовал на этапе подготовки;
- Необходимость согласования границ земельных участков и определения их правового статуса, что может повлечь дополнительные издержки и временные задержки.
3. Проектная стадия
Проектная стадия включает в себя разработку проектной документации с учетом градостроительных решений, необходимых для развития транспортной инфраструктуры:
- Проектирование новых элементов транспортной инфраструктуры (дороги, развязки, инженерные сооружения) с учетом существующей застройки;
- Согласование проектных решений с владельцами земельных участков, где планируется размещение объектов транспортной инфраструктуры, что может включать процедуры изъятия земель в государственных нуждах;
- Координация проектных решений между инвесторами, разрабатывающими соседние участки, а также с городскими властями для обеспечения единой транспортной концепции;
- Согласование инженерных коммуникаций, в том числе высотных отметок и нагрузок, что особенно важно при интеграции транспортных объектов в плотную городскую застройку.
4. Строительство
На стадии строительства ключевым аспектом становится контроль за исполнением обязательств подрядными организациями:
- Мониторинг соблюдения сроков строительства объектов транспортной инфраструктуры, обеспечивающих доступ к новым зонам застройки;
- Контроль качества выполняемых работ, соответствия проектным решениям и стандартам безопасности;
- Взаимодействие с подрядчиками, включая устранение возможных отклонений от графика и корректировку проектных решений в процессе строительства;
- Обеспечение своевременного ввода в эксплуатацию элементов улично-дорожной сети в соответствии с этапами реализации проектов капитального строительства.
5. Эксплуатация
Эффективная эксплуатация транспортной инфраструктуры является важным фактором в обеспечении устойчивого развития городской среды:
- Поддержание транспортной инфраструктуры в нормативном состоянии, включая ремонт и модернизацию объектов;
- Оценка фактической нагрузки на сеть дорог и адаптация транспортных решений в зависимости от изменения городской застройки и транспортных потоков;
- Применение интеллектуальных систем управления трафиком для повышения эффективности работы улично-дорожной сети [13,14].
Заключение
Процесс строительства комплексов объектов капитального строительства включает в себя множество факторов и участников, в связи с чем жизненный цикл объектов строительства, как по объектам капитального строительства, так и по объектам транспортной инфраструктуры, подвержены таким свойствам строительной системы, как нестабильность, обособленность проектных решений от реальной ситуации, существующей на строительной площадке.
В ходе работы определены основные общие и частные научные методы, необходимые для проведения исследования, представлены обоснования для их использования при выявлении факторов, необходимых для принятия решения о необходимости и приоритетности строительства объектов транспортной инфраструктуры. Описан процесс применения вышеуказанных методов с указанием критериев, по которым каждый из них был выбран при решении конкретных задач исследования.
По результатам проведенного исследования можно сделать следующие основные выводы:
- Исследование выявило основные факторы, влияющие на приоритетность строительства транспортной инфраструктуры: функциональное назначение, источник финансирования, стадия готовности объекта и его социальная значимость. Для минимизации проблем необходима синхронизация жизненных циклов строительства объектов капитального строительства и транспортной инфраструктуры. Необходимо использование современных информационно-аналитических инструментов для контроля и координации строительства.
- На основе выявленных факторов и методов исследования была разработана модель принятия решений, позволяющая делать выводы о необходимости строительства объектов транспортной инфраструктуры. Одной из наиболее важных проблем на сегодняшний день является рассинхронизация жизненных циклов строительства объектов капитального строительства и обеспечивающей их объектов транспортной инфраструктуры.
- Современные градостроительные и транспортные системы требуют применения комплексных аналитических инструментов, позволяющих учитывать максимальное количество факторов и рисков при планировании и реализации инфраструктурных объектов. Применение геоинформационных технологий, цифровых моделей транспортных потоков и прогнозных методов позволяет:
- Автоматизировать процесс анализа транспортной доступности новых объектов;
- Оптимизировать маршруты движения и распределение нагрузки на сеть дорог;
- Разрабатывать сценарные модели развития городской транспортной системы, обеспечивая ее устойчивость и гибкость в долгосрочной перспективе.
Эффективное использование таких инструментов позволит повысить уровень транспортной доступности и снизить риски, связанные с рассинхронизацией развития территорий и объектов капитального строительства.
1. Киевский Л.В., Киевский И.Л. Теория реновации. М.: «Столица». 2023. 528 с.; Плисецкий Е.Л., Плисецкий Е.Е. Инфраструктурный потенциал территории как фактор устойчивого регионального развития // Вопросы государственного и муниципального управления. 2020. №3. С. 165 – 186; DOI: https://doi.org/10.17323/1999-5431-2020-0-3-165-186
2. Сурин Г. Д., Демин В. Д., Макаров Д. Л. Методологические подходы формирования перечней объектов застройки и объектов транспортной инфраструктуры на основе градостроительного анализа их совместного влияния // Строительство и архитектура. 2023. №. 4. С. 17-17 DOI: https://doi.org/10.29039/2308-0191-2023-11-4-17-17; EDN: https://elibrary.ru/QAQVBV
3. Макаренко, С. И. Справочник научных терминов и обозначений / С. И. Макаренко. – Санкт-Петербург : Наукоемкие технологии, 2019. – 254 с. EDN: https://elibrary.ru/XCMYJH
4. Грибкова, И. С. Особенности подготовки проекта планировки территории / И. С. Грибкова, А. А. Байрачная // STUDENT RESEARCH: сборник статей Международного научно-практического конкурса : в 2 ч., Пенза, 10 апреля 2018 года. Том Часть 1. – Пенза: "Наука и Просвещение" (ИП Гуляев Г.Ю.), 2018. – С. 229-232. – EDN YVVXEE.
5. СП 476.1325800.2020. Свод правил. Территории городских и сельских поселений. Правила планировки, застройки и благоустройства жилых микрорайонов (утв. и введен в действие Приказом Минстроя России от 24.01.2020 N 33/пр)
6. Черненков, А. А. Правовые вопросы подготовки документации по планировке территории линейных объектов / А. А. Черненков // Вестник. Зодчий. 21 век. – 2016. – № 3(60). – С. 16-17. – EDN WZIWVV
7. Шварева Н.Ю. Проект планировки территории как часть благоустройства территории / Н.Ю. Шварева // Современные тенденции и инновации в науке и производстве. 2019. С. 57-60 EDN: https://elibrary.ru/TAKCLT
8. Ручкина, Г. И. Процесс разработки документации по планировке территории для размещения линейных объектов и его особенности / Г. И. Ручкина, В. Д. Жуков // Современные научные исследования и разработки. – 2018. – № 12(29). – С. 771-775 EDN: https://elibrary.ru/YYINRB
9. Власов, Д. Н. К вопросу определения качества транспортного обслуживания при разработке документации по планировке территории / Д. Н. Власов, И. Н. Лобачева // Современные проблемы науки и образования. – 2013. – № 6. – С. 47. – EDN RVCOKF.
10. Прокопцов, В. Е. Развитие EPC-моделей на строительном рынке как объект бизнес-моделирования / В. Е. Прокопцов // Формирование рыночного хозяйства: теория и практика : сборник научных статей. Том XIV. – Оренбург : ООО ИПК Университет, 2013. – С. 151-156. – EDN VKPWSX.
11. Титаренко, Б.П. Разработка инструментария внедрения технологий информационного моделирования при реализации строительных проектов / Б.П. Титаренко // Перспективы науки. – 2023. – №3(162). – С.120–122. EDN: https://elibrary.ru/EZWCHY
12. Аргунов С.В., Сурин Г.Д. Методика определения приоритетных мероприятий по развитию транспортной инфраструктуры // Промышленное и гражданское строительство. 2021. № 11. С. 41-44. DOI: https://doi.org/10.33622/0869-7019.2021.11.41-44; EDN: https://elibrary.ru/CUSAKR
13. Лапидус, А. А. Факторы и источники риска в жилищном строительстве / А. А. Лапидус, О. Д. Чапидзе // Строительное производство. – 2020. – № 3. – С. 2-9. – DOIhttps://doi.org/10.54950/26585340_2020_3_2. – EDN OTRLCJ.
14. Лисина Н.Л. Правовое регулирование градостроительной деятельности с России : учеб. пособие. Кемерово, 2017. 257 с.



